АККАД logo
АККАД
Расчёты энергосистем

Расчет установившихся режимов

Обеспечение надежной работы энергосистемы за счет анализа напряжений, загрузки оборудования и потерь мощности

РАСЧЕТ

О расчете

Задача

Расчет установившихся режимов применяется для оценки работы системы электроснабжения при различных конфигурациях и уровнях нагрузки.

Позволяет определить:

  • уровни напряжения в узлах
  • загрузку оборудования
  • перетоки мощности
  • потери мощности

Что это означает

Установившийся режим — это состояние системы, при котором все параметры (токи и напряжения) остаются неизменными во времени при заданной конфигурации сети.

Проще говоря, этот расчет показывает, как система работает “в нормальной жизни”:

  • хватает ли напряжения в каждой точке сети
  • не перегружено ли оборудование
  • как распределяется мощность

Без этого анализа невозможно корректно оценить работоспособность системы ни в нормальных, ни в послеаварийных режимах.


Применение

  • проектирование новых систем электроснабжения
  • модернизация существующих сетей
  • проверка послеаварийных режимов
  • анализ ремонтных схем
  • оценка пропускной споcобности сети
  • оптимизация режимов работы

Рассматриваемые режимы

В рамках расчета анализируются следующие режимы работы системы:

  • нормальные режимы (режимы наибольших и наименьших нагрузок), при которых система работает длительное время и оборудование не перегружено
  • послеаварийные режимы, возникающие после локализации аварии
  • ремонтные режимы

Анализируемые параметры

  • уровни напряжения в узлах сети
  • загрузка оборудования (генераторы, шины, трансформаторы, кабельные и воздушные линии)
  • баланс реактивной мощности
  • потери мощности
  • отклонения параметров от допустимых значений

Когда необходим расчет

  • при проектировании новых объектов
  • при изменении схемы электроснабжения
  • при подключении новых нагрузок
  • при выявлении проблем в работе системы
  • при планировании развития сети

Что позволяет выявить расчет

Расчет установившихся режимов позволяет:

  • проверить оборудование по длительно допустимым токам и падению напряжения
  • определить необходимые параметры и состав оборудования
  • оценить баланс реактивной мощности
  • выявить ограничения по пропускной способности
  • провести анализ надежности и ремонтопригодности
  • выполнить перспективный анализ и планирование развития сети
  • снизить эксплуатационные затраты

Результат

По итогам расчета формируется отчет, который содержит:

  • описание исходных данных
  • результаты расчетов в табличном формате
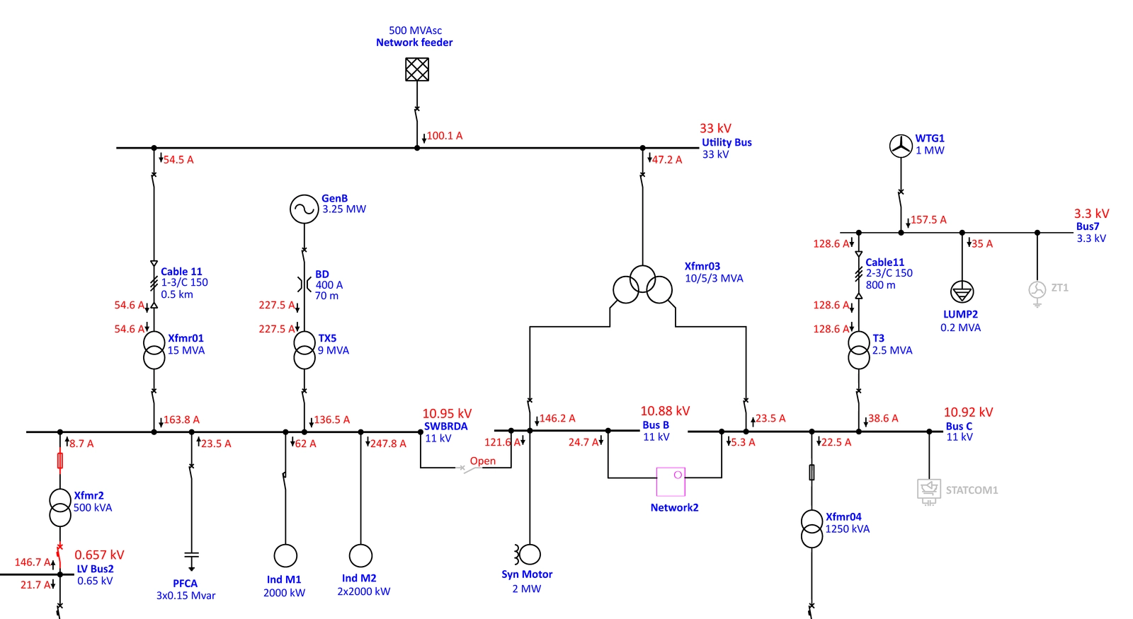
  • результаты расчетов в графическом формате (однолинейные схемы с расчетными значениями)
  • выводы и рекомендации

Результат для заказчика

  • повышение надежности электроснабжения
  • снижение рисков аварий и перегрузок
  • оптимизация режимов работы системы
  • обоснование технических решений
  • повышение эффективности эксплуатации сети

Почему это важно

Большинство проблем в энергосистеме проявляются не сразу, а в виде постепенного ухудшения режимов:

  • снижения напряжения
  • перегрузки оборудования
  • роста потерь

Расчет установившихся режимов позволяет выявить эти проблемы на ранней стадии и принять решения до того, как они приведут к авариям или останову оборудования.


Расчет установившихся режимов
Расчет установившихся режимов

Входные данные

  • Однолинейные схемы
  • Параметры генерирующего оборудования
  • Параметры и технические условия питающей энергосистемы
  • Параметры трансформаторов, кабельных и воздушных линий
  • Параметры устройств компенсации реактивной мощности (УКРМ)
  • Параметры токоограничивающих реакторов
  • Параметры электродвигателей
  • Журналы нагрузок

Результат

  • Выявление отклонений напряжения в сети
  • Выявление перегрузки оборудования (генераторы, шины, трансформаторы, кабельные и воздушные линии)
  • Оценка баланса реактивной мощности
  • Определение потерь мощности
  • Оценка надежности системы электроснабжения
  • Рекомендации по выбору нового оборудования
  • Рекомендации по замене существующего оборудования
  • Рекомендации по настройке ПБВ/РПН трансформаторов
  • Рекомендации по настройке уставок УКРМ
  • Рекомендации по выбору нормальных и ремонтных схем работы системы электроснабжения

Связанные проекты

Следующий шаг

Нужен расчет под вашу задачу?

Поможем определить состав необходимых расчетов, подготовить исходные данные и предложить решение под ваш объект.

Обсудить задачу