АККАД logo
АККАД
Расчёты энергосистем

Солнечная электростанция для промышленного предприятия в Средней Азии

Обеспечение работы предприятия с нулевыми перетоками во внешнюю сеть за счёт оптимизации параметров СЭС и накопителей энергии

ПРОЕКТ

Отрасль: солнечная энергетика

О проекте

Задача

Обеспечение нулевых перетоков мощности во внешнюю сеть с сохранением непрерывности работы промышленного предприятия при интеграции солнечной электростанции.

Дополнительно:

  • повышение энергоэффективности предприятия
  • работа в условиях балансирующего рынка электроэнергии
  • учёт жёстких ограничений по размещению оборудования

Проблема

Проекты с возобновляемыми источниками энергии, особенно с солнечной генерацией, характеризуются сложной экономической моделью, обусловленной:

  • переменным характером генерации (временная и погодная зависимость)
  • зависимостью стоимости электроэнергии от тарифного регулирования и условий балансирующего рынка

Особенности проекта

  • Работа СЭС на нагрузку с резко переменными режимами потребления

  • Требования Заказчика:

    • обеспечение нулевых перетоков мощности во внешнюю сеть
    • минимизация потребления электроэнергии из сети
  • Ограничения:

    • жёсткие ограничения по площади размещения оборудования
    • ограниченный бюджет проекта
  • Эксплуатационные условия:

    • климатические условия - высокие температуры окружающей среды
    • наличие гармонических искажений, вызванных работой инверторов

Риски

  • зависимость от нестабильной внешней сети

  • нестабильная солнечная генерация

  • работу по повышенным тарифным ставкам в часы пикового потребления в случае неверного расчета и подбора оборудования

  • отсутствие корректной методики сопоставления профилей генерации и нагрузки, что приводит к:

    • избыточному резервированию мощности СЭС
    • завышенной ёмкости накопителей энергии
    • неэффективному использованию капитальных затрат
    • ухудшению показателей LCOE/LACE (согласно методологии U.S. Energy Information Administration)

Подход

Для поиска оптимального решения была разработана полная цифровая модель, объединяющая:

  • солнечную электростанцию
  • энергосистему предприятия Заказчика
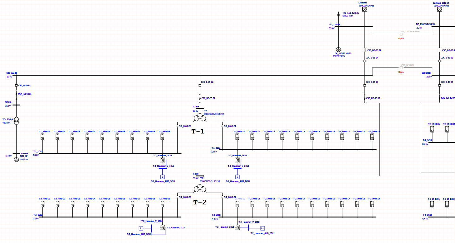
Фрагмент модели СЭС
Фрагмент модели СЭС с подключением к шинам ОРУ 110/35 кВ

В рамках реализации проекта был выполнен следующий комплекс работ:

  • сбор и верификация исходных данных с выездом специалистов на объект
  • разработка цифровой модели энергосистемы
  • расчёт необходимой установленной мощности СЭС
  • подбор фотоэлектрических модулей и инверторов с учётом ограничений по размещению
  • расчёт установившихся режимов для различных погодных условий и времени суток
  • расчёт необходимой ёмкости накопителей энергии
  • моделирование режимов заряда и разряда аккумуляторных батарей
  • расчёт токов короткого замыкания
  • расчёт гармонических искажений сети
  • подбор оборудования распределения электроэнергии
  • техническое сопровождение закупочных процедур Заказчика по выбору поставщиков оборудования

Анализ

Для решения задачи была создана детальная модель электростанции и энергосистемы предприятия Заказчика до уровня ОРУ 110/35 кВ с учётом внешней сети.

При проведении расчётов рассматривались наиболее консервативные условия:

  • анализировались все режимы работы предприятия, включая максимально возможный суточный график нагрузки
  • профиль мощности электростанции принимался с учётом неблагоприятных погодных условий (облачность, осадки)
График генерации и нагрузки
Сопоставление профилей генерации и потребления электроэнергии

Профили генерации (с учётом реальной инсоляции региона) и нагрузки были сопоставлены для определения:

  • оптимальной установленной мощности фотоэлектрических модулей
  • параметров инверторного оборудования
  • экономически эффективного режима работы СЭС

При выборе фотоэлектрических модулей учитывались:

  • технология производства (монокристаллические, поликристаллические, тонкоплёночные)
  • геометрические размеры
  • температурные характеристики
  • стоимость различных решений

В соответствии с полученной мощностью и доступным местом на генплане было подобрано максимально эффективное решение и модели панелей и инверторов.

Сравнение панелей
Фрагмент сравнение технических и стоимостных характеристик фотоэлектрических модулей

Выбор инверторного оборудования выполнялся с учётом ограничений по размещению трансформаторных подстанций и распределительных устройств, что привело к применению решений с уровнем выходного напряжения 0,8 кВ.

Для минимизации занимаемой площади были выбраны трансформаторы с расщеплённой низковольтной обмоткой.

При этом увеличение стоимости из-за нестандартного оборудования было компенсировано снижением затрат на строительную часть за счёт уменьшения габаритов КТП.

Расчётные параметры проверялись на соответствие требованиям:

  • ГОСТ Р 70787-2023 «Единая энергетическая система и изолированно работающие энергосистемы. Возобновляемые источники энергии. Технические требования к фотоэлектрическим солнечным станциям»
  • ГОСТ 32144-2013 «Электрическая энергия. Нормы качества электрической энергии»
  • ГОСТ IEC/TR 61000-3-6-2020 «Электромагнитная совместимость (ЭМС). Часть 3-6»
  • IEC 63409-3:2025 «Photovoltaic power generating systems connection with grid»
  • ШНК 2.04.15-23 «Фотоэлектрические станции»

Результат

В ходе выполнения проекта были достигнуты следующие результаты:

  • обеспечено выполнение ключевого требования Заказчика — нулевые перетоки мощности во внешнюю сеть

  • обеспечена устойчивая и прогнозируемая работа предприятия при переменной генерации

  • определена оптимальная установленная мощность фотоэлектрических модулей и инверторов с учётом:

    • профилей генерации
    • профилей нагрузки
    • ограничений по площади
  • подобраны фотоэлектрические модули с низким температурным коэффициентом, обеспечивающие минимальные потери в условиях высоких температур

  • применены трансформаторы с расщеплённой обмоткой, что позволило:

    • снизить капитальные затраты
    • уменьшить объём строительной части
    • сократить количество высоковольтного оборудования, РЗиА и кабельных линий
  • выполнена замена существующих БСК на ПС 110/35 кВ на решения с дросселями, что позволило:

    • компенсировать гармонические искажения от инверторов
    • исключить ложные срабатывания релейной защиты
  • по результатам сопоставления профилей генерации и нагрузки определена оптимальная ёмкость накопителей энергии, обеспечивающая:

    • нулевые перетоки мощности
    • минимально возможные капитальные вложения
График с накопителями
Сопоставление генерации и нагрузки с учётом системы накопления энергии
  • достигнуто снижение потребления электроэнергии из внешней сети и снижение удельных затрат Заказчика на выпуск продукции

Что было выполнено

Следующий шаг

Хотите обсудить похожий проект?

Поможем оценить исходные данные, подобрать состав расчетов и предложить решение под ваш объект.